欢迎访问”云南仲博·cbin农业科技有限公司”官方网站!

      |      招聘信息

云南仲博·cbin农业科技有限公司

资讯详情

中国电化学储能财产成长示状、市场所作款式及

中国电化学储能财产成长示状、市场所作款式及

 

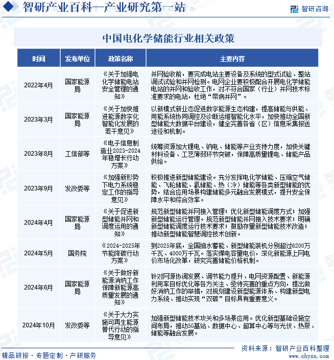
  正在诸多储能手艺中,抽水蓄能手艺最为成熟且总量规模最大,其次为以锂电池为从的电化学储能手艺,其他如压缩空气储能、飞轮储能、蓄冷蓄热等储能形式的拆机占比力小。截至2023岁尾,全球已投运电力储能项目累计拆机规模289。2GW,年增加率21。9%。此中,新型储能累计拆机规模达91。3GW,是2022年同期的近两倍。此中,锂离子电池继续高速增加,年增加率跨越100%。储能(energy storage)是指通过介质或设备把能量存储起来,正在需要时再的过程。电化学储能是指操纵化学元素做储能介质,通过化学反映将化学能和电能进行彼此转换来储存能量的储能体例。按照储存设备的分歧,可将电化学储能分为锂离子电池、钠离子电池、铅蓄电池、液流电池四种。此中,锂电池和铅蓄电池是财产化使用最为普遍的电化学储能手艺线。电化学储能行业办理体系体例为本能机能部分的宏不雅指点连系行业自律组织协做规范下的市场所作体系体例。行业从管部分包罗国度发改委、国度能源局、工信部等部分。国度发改委次要担任订定并组织实施国平易近经济和社会成长计谋、中持久规划和年度打算;监测宏不雅经济和社会成长态势,承担预测预警和消息指导的义务等工做。国度能源局担任草拟能源成长和相关监视办理的法令律例;组织制定煤炭、石油、天然气、电力、新能源和可再生能源等能源,以及炼油、煤制燃料和燃料乙醇的财产政策及相关尺度等工做。工信部担任研究制定和实施财产政策、财产尺度、行业规划;指点推进消息化扶植,协调国度消息平安等工做。行业自律组织侧沉于行业内部自律性办理,包罗中国电池工业协会、中国化学取物理电源行业协会、中关村储能财产手艺联盟等。中国电池工业协会担任对电池工业的政策提出,草拟电池工业的成长规划和电池产物尺度,组织相关科研项目和手艺项目标判定,开展手艺征询、消息统计、消息交换、人才培训,为行业培育市场,组织国际国内电池博览会,协调企业出产、发卖和出口工做中的问题。中国化学取物理电源行业协会开展对电池行业国表里手艺、经济和市场消息的采集、阐发和交换工做;组织订立行规行约,并监视施行,协帮规范市场行为,为会员开辟市场并为成立公允、有序合作的外部创制前提,会员的权益和行业全体好处;组织制定、修订电池行业的协会尺度,参取国度尺度、行业尺度的草拟和修订工做,并推进尺度的贯彻实施;推进电池行业环保和节能工做,加速废旧电池收受接管再操纵等工做。国度高度注沉储能行业的成长,先后发布了多个政策文件,包罗《关于鞭策能源电子财产成长的指点看法》《“十四五”新型储能成长实施方案》《关于推进新时代新能源高质量成长的实施方案》《科技支持碳达峰碳中和实施方案(2022-2030年)》等。各地域也出台了响应的储能成长支撑政策,相关政策为储能行业的科研立异和财产化供给了强无力的政策支撑。电化学储能做为我国储业的主要构成部门,正在国度政策鼎力支撑和激励行业成长的布景下,市场需求将进一步扩大,进而鞭策市场全体产质量量的提拔,鞭策电化学储能做为从体参取电力市场买卖,推广共享储能等新型贸易模式,切实鞭策电化学储能等新型储能模式向市场化迈进,推进了行业的良性成长。电化学储能属于手艺稠密型行业,涉及材料学、电化学等诸多交叉学科,制制工序复杂,质量管控严酷。运转形态下的特征参数无法通过间接不雅测取得,而是需要依托专业的测试方式去堆集大量的电芯利用数据并成立分歧使用场景下的数据模子,进而为后期建立完美的电池办理系统、热办理系统、电池系统集成等供给根本数据取手艺支持,从而开辟出高平安性、高效性、长命命、智能化的储能系统。对于新进入的厂商而言,冲破相关焦点手艺不只需要较大的本钱投入,还需要较长时间的手艺研发堆集、大规模出产制制经验的堆集、大规模储能项目经验等多方面经验堆集,从而构成较高的手艺门槛。电化学储能系统行业为人才稠密型行业,企业的产质量量、办事程度取研发能力取员工的专业性、手艺性慎密相关,因而需要大量手艺经验丰硕、行业经验充脚的复合型人才。高本质、分析性的人才团队扶植需要企业大量的资金和时间成本,对新进入者构成了较高的人才壁垒。正在电化学储能系统行业中,具有优良品牌出名度的企业可以或许凭仗其品牌声誉、项目经验和产质量量正在市场中获得更多的信赖和承认,该类企业凡是具有较高的手艺实力和出产能力做为支持,通过持续不竭的研发投入,推出更为成熟的产物以及优良的售后办事,从而提高产物销量和市场份额,进一步巩固本身品牌地位。因而,正在储能系统行业内具有优良品牌出名度的企业往往具有较强的品牌壁垒,可以或许无效地防止新进入者的合作,本身正在市场中的地位。电化学储能系统产物出产具备规模经济的特点,具备较高的规模壁垒。起首,储能系统行业新进企业从产线扶植到产物通过验证并不变交付凡是需要花费较长时间,此阶段对企业抗风险能力要求较高,中小企业易被挤出市场。此外,规模较大的储能系统设备供应企业凡是具备取上逛供应商及下旅客户的较强议价能力,从而正在价钱、数量、信用政策等方面构成合作劣势。电化学储能财产链上逛为正极材料、负极材料、电解液、隔阂、PCS、布局件、电气件等原材料及零部件。中逛为电化学储能系统集成,次要由电池组、电池办理系统(BMS)、能量办理系统(EMS)、储能变流器(PCS)以及其他电气设备形成,此中电池组是储能系统最次要的形成部门。电化学储能系统下逛使用范畴普遍,包罗电力系统、通信基坐、数据核心、UPS、轨道交通、人工/机械智能、军事使用、航空航天等范畴。智研财产百科是智研征询推出的产研东西平台,努力于为您供给全方位的百科式财产消息查询办事。智研征询践行用消息驱动财产成长的企业,完美和丰硕企业方,依托财产百科平台提拔消息价值,持续为行业成长及企业投资决策赋能。电化学储能财产百科做为电化学储能财产一坐式系统化研究东西,全面归纳了电化学储能财产学问消息,内容涵盖电化学储能财产的定义、分类、政策、财产链、合作款式、成长趋向等,为行研从业者及相关投资者供给深切的洞察力和全面的消息。智研征询以“用消息驱动财产成长,为企业投资决策赋能”为品牌。为企业供给专业的财产征询办事,次要办事包含精操行研演讲、专项定制、月度专题、可研演讲、贸易打算书、财产规划等。并供给周报/月报/季报/年报等按期演讲和定制数据,内容涵盖政策监测、企业动态、行业数据、产物价钱变化、投融资概览、市场机缘及风险阐发等。前往搜狐,查看更多。

返回列表


Contact Information

联系方式

地址:昆明市经开区国际银座C3栋六楼

Official Account

公众号

欢迎关注我们的官方公众号

Online Message

在线留言

留言应用名称:
客户留言
描述:
验证码

版权所有  云南仲博·cbin农业科技有限公司  技术支持  仲博·cbin      网站地图